吉动新闻

JAI News

吉动新闻

JAI News

9001jcc金沙以诚为本学生会组织改革情况

发布时间:2020年11月17日 16:43:10 浏览:







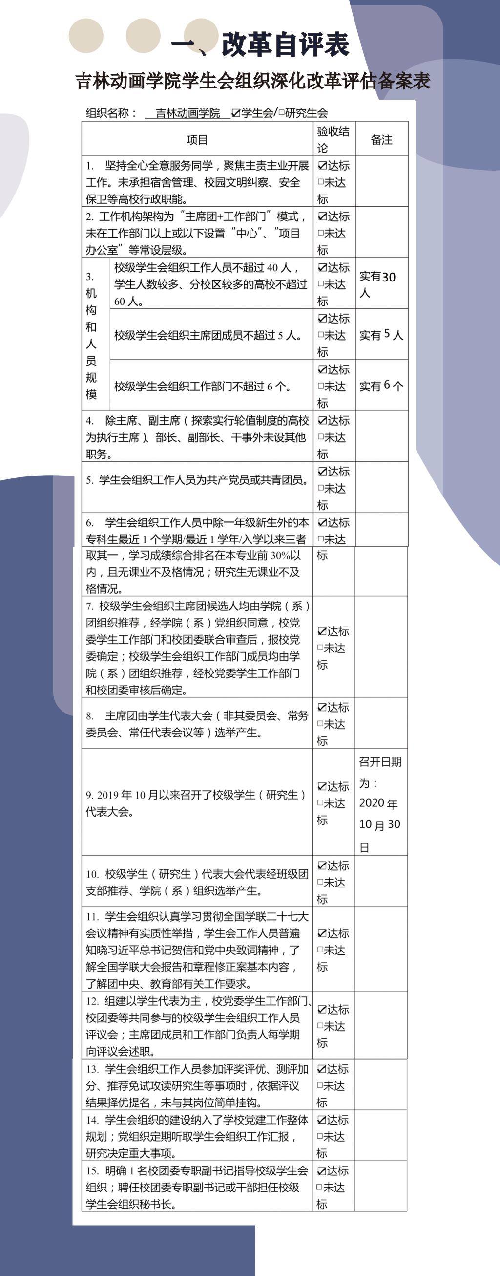
| 改革自评表 |





 |9001jcc金沙以诚为本学生会章程|





 | 校级组织工作机构组织架构图 |





 | 校级组织工作人员名单 |






 | 校级组织主席团成员候选人产生办法及选举办法 |





 | 校级学生代表大会召开情况 |





 | 校级学生代表大会产生办法 |





 | 校级组织工作人员述职评议办法 |





 | 学校党委指导学生会组织工作情况 |





 | 校团委指导学生会主要责任人 |